Internet Censorship in Iran: Network Measurement Findings from 2014-2017

Image: Blockpage in Iran
A research study by the Open Observatory of Network Interference (OONI), ASL19, ARTICLE 19, and Small Media.
Table of contents
Country: Iran
Probed ISPs: AS12660, AS12880, AS16322, AS1756, AS197207, AS197343, AS198357, AS201150, AS201540, AS202571, AS206639, AS21341, AS25124, AS29068, AS29256, AS31549, AS34918, AS39074, AS39308, AS39466, AS39501, AS41881, AS42337, AS43754, AS44208, AS44244, AS44285, AS44498, AS44889, AS47262, AS47796, AS48159, AS48281, AS48359, AS48434, AS49100, AS49103, AS49689, AS50530, AS50810, AS51074, AS51119, AS51828, AS56402, AS56503, AS56687, AS57218, AS57240, AS57563, AS58085, AS58142, AS58224, AS59573, AS59587, AS59628, AS60054, AS61173, AS61248, AS8571 (60 ISPs in total)
OONI tests: Web Connectivity, HTTP Invalid Request Line, HTTP Header Field Manipulation, Vanilla Tor, WhatsApp test, Facebook Messenger test, Telegram test
Testing period: 22nd September 2014 to 4th September 2017 (3 years)
Censorship method: DNS injection of blockpages, HTTP transparent proxies serving blockpages
Key Findings
Thousands of OONI Probe network measurements collected from 60 local networks across Iran over the last three years have confirmed the blocking of 886 domains (and 1,019 URLs in total), listed here.
The breadth and scale of internet censorship in Iran is pervasive. Blocked domains include:
News websites: bbc.co.uk, voanews.com, dw-world.de, arabtimes.com, cbc.ca, reddit.com, russia.tv, aawsat.com, iranshahrnewsagency.com, iranpressnews.com, iranntv.com, tehranreview.net.
Opposition sites: People’s Mojahedin Organization of Iran, Worker-Communist Party, Labour Party (Toufan), Komala Party of Iranian Kurdistan, National Council of Resistance of Iran (NCRI).
Pro-democracy sites: National Democratic Institute (NDI), National Endowment for Democracy (NED).
Blogs of Iranian political activists: Ali Afshari and Ahmad Batebi.
Human rights sites: Center for Human Rights in Iran, Human Rights & Democracy for Iran, Iran Human Rights, Human Rights Watch, Human Rights Campaign, Human Rights First.
Kurdish sites: kurdistanpress.com, kurdistanmedia.com, Kurdish Human Rights Project.
Baha’i sites: bahai.org, bahai.com,bahai-education.org, bahai-library.com, bahairadio.org.
Women’s rights sites: feminist.com, feminist.org, AWID.
LGBTQI sites: Grindr, lesbian.org, transsexual.org, ILGA.
Sites promoting freedom of expression: Free Expression Network (FEN), Free Speech TV, Committee to Protect Journalists, Freedom House, Reporters Without Borders, ARTICLE 19.
Digital rights groups: ASL19, The Citizen Lab, Herdict, Global Voices, Electronic Frontier Foundation (EFF), The Centre for Democracy and Technology (CDT).
Blogging platforms: wordpress.com, blogger.com, blogspot.com, persianblog.com.
Search engines: google.com, duckduckgo.com.
Communication tools: viber.com, paltalk.com.
Social networks: twitter.com, facebook.com, pinterest.com, myspace.com, 4chan.org.
Media sharing platforms: youtube.com, vimeo.com, instagram.com, netflix.com, flickr.com, metacafe.com.
Anonymity and censorship circumvention tool sites: torproject.org, psiphon.ca, openvpn.net, freenetproject.org, anonymouse.org, anonymizer.com, megaproxy.com, ultrasurf.us, hotspotshield.com.
OONI tests revealed blocking of the Tor network in many networks across Iran. Some Tor bridges, used to circumvent the blocking of the Tor network, remained partially accessible.
Facebook Messenger was blocked using DNS manipulation. In contrast, other popular communications apps, like WhatsApp and Telegram, were accessible during the testing period.
Internet censorship in Iran is quite sophisticated. ISPs regularly block both the HTTP and HTTPS versions of sites by serving blockpages through DNS injection and through the use of HTTP transparent proxies. Most ISPs not only block the same sites, but also use a standardized set of censorship techniques, suggesting a centralized censorship apparatus.
Internet censorship in Iran is non-deterministic. Many observations flipped between blocking and unblocking sites over time, possibly in an attempt to make the censorship more subtle.
The government isn’t the only source of censorship in Iran. Norton and GraphicRiver are examples of services inaccessible in the country because they block IP addresses originating from Iran, in compliance with U.S. export laws and regulations. Virus Total, which uses Google App Engine (GAE), was likewise inaccessible because Google blocks access to GAE from Iran.
Introduction
This study is part of an ongoing effort to monitor internet censorship in Iran and in more than 200 other countries around the world.
This research report, written by the Open Observatory of Network Interference (OONI) in collaboration with ASL19, ARTICLE 19, and Small Media, presents censorship findings from the analysis of thousands of network measurements collected from 60 networks in Iran over the last three years.
The aim of this study is to increase the transparency of information controls in Iran through the interpretation of empirical data.
The following sections of this report provide information about Iran’s network landscape and internet use, its legal environment with respect to freedom of expression, as well as about cases of censorship that have previously been reported in the country. The remainder of the report documents the methodology and key findings of this study.
Background
Network landscape
Iran’s internet landscape is characterised by an infrastructure of control (see page 8-10 of the Open Net Initiative’s (ONI) After the Green Movement report). The very nature of how Iran connects to the world wide web is enwrapped in the Islamic Republic’s core institutions.
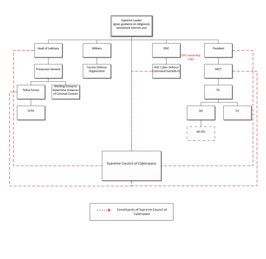
Internet gateways into Iran are managed by the Telecommunication Infrastructure Company (TIC) which maintains a monopoly, and is managed by the Ministry of Information Communications and Technology. The TCI also owns the Data Communication Company of Iran (DCI), which is the main ISP of the country. Of greatest concern within this infrastructure (visualized in the infographic from ONI below) is the fact that a consortium of private businesses owned by the paramilitary institution of the Revolutionary Guards (known for their arrests, surveillance, and repression of human rights defenders, journalists, bloggers, and internet users exercising their rights to freedom of expression online) owns about 50% of the shares of the Telecommunications Company of Iran (which operates the TIC) when the government attempted to privatize it in 2007.

Source: After the Green Movement: Internet Controls in Iran, 2009-2012, OpenNet Initiative
This is of great concern as the Revolutionary Guards effectively yield significant influence over the company that routes all the internet traffic through the country. As ONI wrote in 2013, “This single point of connection makes it easy for the government to control the Internet and effectively filter it either by blocking webpages or blacklisting keywords.”
Below we include some observations on Iran’s ASN infrastructure based on BGP interactions data from RIPE and CAIDA.
The following ASes on the border of Iran’s network to rest of the world, with the first two controlling more than 90% of the connections.
AS48159 - Telecommunication Infrastructure Company
AS12880 - Information Technology Company (ITC)
AS203100 - Iman Samaneh Sepehr LLC
AS62229 - Fars News Agency Cultural Arts Institute
AS39200 - Research Center of Theoretical Physics & Mathematics (IPM)
AS58262 - Nrp Network LLC
AS44932 - Fannavaran-e Idea Pardaz-e Saba PJSC
AS31732 - PARSUN NETWORK SOLUTIONS PTY LTD
AS6736 - Research Center of Theoretical Physics & Mathematics (IPM)
The above ASes are connected to:
AS1299 - TELIANET - Sweden
AS24940 - HETZNER - Germany
AS29049 - Delta Telecom - Azerbaijan
AS200612 - Gulf Bridge International - UAE
AS6453 - Tata Communications - US
AS34984 - Super Online - Turkey
AS1273 - Vodafone Group PLC - UK
AS6762 - Telecom Italia Sparkle S.p.A. - Italy
AS3491 - Beyond The Network America, Inc. US
AS15412 - Flag Telecom Global Internet - UK
AS8529 - Omatel - Oman
AS4436 - nLayer Communications - US
AS3257 - GTT Communications Inc. - Germany
AS33891 - Core Backbone - Germany
AS12212 - Ravand Cybertech Inc. - Canada
AS59456 - Cloud Brokers IT Services GmbH - Austria
AS42926 - Radore Veri Merkezi Hizmetleri- Turkey
AS60068 - Datacamp Limited - CDN77 - UK
The following ASes are acting like an internal hub with more ASes connected to them but don’t have direct connection to international networks.
AS51074 - GOSTARESH-E-ERTEBATAT-E MABNA COMPANY (Private Joint Stock)
AS24631 - Tose’h Fanavari Ertebabat Pasargad Arian Co. PJS
AS12880 - Information Technology Company (ITC)
AS44889 - Farhang Azma Communications Company LTD
AS41881 - Fanava Group
AS59587 - PJSC “Fars Telecommunication Company”
The following International ASes import BGP data from Iran’s ASes.
AS198398 - Symphony Solutions FZ-LLC - UAE
AS131284 - Etisalat Afghan - Afghanistan
AS45178 - Roshan AF - Afganistan
AS55330 - Afghanistan Government Communication Network - Afghanistan
AS41152 - Ertebatat Faragostar Sharg Company, PVT. - UAE
AS36344 - Advan Technologies LLC - US
AS25152 - RIPE NCC - Netherlands
AS3177 - Visparad Web Hosting Services LLC - EU
AS47823 - Mohammad Moghaddas - Germany
The above international ASes are connected to the following ASes.
AS16322 - Pars Online PJS
AS48159 - Telecommunication Infrastructure Company
AS25184 - Afranet
AS43754 - Asiatech Data Transfer Inc PLC
AS42337 - Respina Networks & Beyond PJSC
AS31549 - Aria Shatel Company Ltd
Research on Iran’s network infrastructure has revealed the presence of a “hidden internet”, with private IP addresses allocated on the country’s national network. Telecommunications entities were found to allow private addresses to route domestically, whether intentionally or unintentionally, creating a hidden network only reachable within Iran. Moreover, the research found that records such as DNS entries suggest that servers are assigned both domestic IP addresses and global ones.
Internet use
According to recent statistics published in May 2017 by the Ministry of Communications and Information Technology (ICT) , the total number of fixed broadband users in Iran summed up to 10 million users, and the total number of mobile-broadband users summed up to 41 million users.
ASL19 conducted a survey in December 2016 with a total sample size of 3,147, including 304 female and 2720 male participants. Regarding internet usage, survey participants were asked how frequently they use the internet for different activities. More than 10% of participants reported that they use the internet more than a few times a day for online education and more than 32% for email and communications. More than 31% of participants said that they use the internet a few times a day for work and over 47% said that they use it a few times a day for reading the news online. ASL19’s survey also asked participants how frequently they use different social media platforms. More than 85% of participants said that they use Telegram more than a few times a day. Almost 6% said they use Facebook, over 8% use Twitter and 46% said they use Instagram daily.
TechRasa’s recent survey included 3,707 Iranians between the ages of 18 to 65, with 2,829 men and 878 women. According to their survey, 80% of participants have an account on Telegram and 50% have an account on Instagram. 20% of participants reported that they have an account on Facebook, even though it is blocked in Iran. As for the frequency of use of social media and messaging apps, participants reported that they use Telegram the most (80%), while Instagram is used more than 40%, Facebook over 10% and Twitter more than 5% as frequently.
Legal environment
This section explores the Iranian laws pertaining to freedom of expression and the press, via an analysis of three key legal documents: the Constitution of the Islamic Republic of Iran, the Press Law, the Penal Code, Computer Crimes Law. Additionally, the erosion of freedom of expression can be seen through the institutionalisation of censorship bodies. Overall, legal protections for freedom of expression and the press are somewhat ambiguous: rights are formally enumerated, while the opportunities in which they may be exercised are restricted. To unpack this tension, we turn to a few key passages from the Iranian constitution.
The 1979 Constitution of Iran protects the rights to free expression, peaceful assembly and association in Articles 24, 26, and 27 respectively, but also permits these rights to be curtailed in circumstances not compatible with the ICCPR. These include very vague terms that are not defined, enabling arbitrary restrictions on the exercise of these rights:
Freedom of expression can be restricted if it is found to be “detrimental to the fundamental principles of Islam or the rights of the public” (Articles 20 and 24);
Article 40 prohibits the exercise of constitutional rights in a manner deemed to be “injurious to others” or “detrimental to public interests”;
The preamble of the Constitution specifies that the media must “strictly refrain from diffusion and propagation of destructive and anti-Islamic practices”.
The Penal Code (IPC) contains broad provisions criminalising expression that are against international human rights law; including criminal insult (see Book Five, Articles 513, 514, 515, 517, 609) and blasphemy provisions (see Book Two, Part 2, Chapter 5), criminalisation of disseminating ‘propaganda against the State’ (Book One, Article 286), spreading false rumours, lies, and creating “anxiety and unease in the public’s mind” (Book One, Article 286). Penalties include prison sentences (ranging from 3 months to 5 years), flogging, and even death. Together with other vague and overbroad provisions, such as “acting against national security”, “membership in an illegal organization”, and “participation in an illegal gathering” (Book Five, Article 502, 505, 507, 510, 511, 512) these provisions are arbitrarily interpreted to criminalise journalists, bloggers, human rights defenders and minority groups as well as others legitimately exercising their rights.
The Press Law: Article 24 of the Constitution protects press freedom, but not for media deemed “detrimental to the fundamental principles of Islam or the rights of the public”. Combined with the repressive Press Law, severe restrictions on media freedom remain the norm (read more about the Press Law here).
Examples of problematic provisions of the Press Law include:
Article 2 requires the press to pursue at least one of five “legitimate objectives”, which include “to campaign against manifestations of imperialistic culture” and “to propagate and promote genuine Islamic culture and sound ethical principles”;
Articles 6 prohibits the publishing of an exceptionally broad spectrum of content including atheistic articles, those prejudicial to Islamic codes, insulting Islam and/or its sanctities, offending senior Islamic jurists, those quoting articles from the “deviant press” or groups which are seen as opposing Islam, or any publication deemed contradictory to the Constitution;
In October 2016, President Rouhani’s administration proposed a new bill (the ‘Comprehensive Mass Media Regulation’) to replace the current Press Law that will impose greater restrictions on media freedom. If introduced, the bill raises concerns as it gives more leeway to judges and prosecutors to determine whether an offence has been committed, thereby facilitating the politically motivated judicial harassment of journalists and newspapers both offline and online.
The Computer Crimes Law: Adopted by the Parliament in January 2010, the Computer Crimes Law is saturated with provisions that criminalise legitimate expression in the digital space, including draconian content-based restrictions designed to allow the State to exert unfettered control in the sphere where its authority is most frequently challenged.
Among the content-based restrictions targeting online expression are the offences against “public morality and chastity” (Articles 14 and 15) and the “dissemination of lies” (Articles 16 – 18) that are engineered to ensnare all forms of legitimate expression. These include broad defamation and obscenity provisions that are antithetical to the right of freedom of expression. Essential elements of offenses are described with ambiguity and in vague and overbroad terms, giving the government unfettered discretion to pursue its own prerogatives above the interests of the public and the standards set by the international human rights law.
The Computer Crimes Law mandates severe sentences that penalise legitimate expression and offend the principle of proportionality, without defences for individuals acting in the public interest. The availability of the death penalty (Article 14) for crimes committed online against public morality and chastity is particularly abhorrent. Other sanctions include lengthy custodial sentences (Articles 14, 16, 18 and 27), excessive fines (Articles 1, 2, 3, 14, 16, 18 and 21), and judicial orders to close organisations (Article 20) and ban individuals from using electronic communications (Article 27). These penalties also apply to Internet Service Providers that fail to enforce content-based restrictions (Articles 21 and 23), incentivising the private sector to promulgate Iran’s censorship culture.
The institutionalisation of online censorship: A number of regulatory bodies with extremely opaque structures have been founded since 2009 with mandates to restrict access to and use of the internet. These bodies can be divided into three tiers: the first constituting high-level policymaking councils; the second made up of executive decision-making bodies; and the third including a range of enforcement agencies.
Policymaking: The principal policymaking body is the Supreme Council on Cyberspace (SCC), which develops Iran’s domestic and international cyber policies, with members including Iran’s President and the Head of the Judiciary. This council is overseen by the Supreme Cultural Revolution Council (SCRC) which was set up in 1980, and the Supreme Leader is only person who can overrule their decisions. The SCRC is dominated by Islamic fundamentalists, based in the city of Qom, and made up of the clerical elites making strategic decisions influencing the Supreme Leader. The President of Iran is the ex-officio chairman of the Council.
Executive decision-making bodies: This tier includes executive decision-making bodies such as the Committee Charged with Determining Offensive Content (CCDOC), and the Ministry of Information and Cultural Guidance (MICG).
The CCDOC identifies sites that carry prohibited content, communicates the standards to be used in identifying unauthorised websites to the Telecommunication Company of Iran (TCI), other major ISPs and the Ministry of Communication and Information Technology and makes website blocking decisions. The public may ask the CCDOC to block or unblock a website via an online request form. The final decision will be made by the Committee. The precise number of blocked websites in Iran is not publicly available.
In January 2010, the CCDOC issued a “list of Internet offences” which would lead up to blocking a website. The list is very long and targets a wide range of areas, including anything that is contrary to “the public morals and chastity,” “religious values” and “security and social peace,” and anything that is “hostile towards government officials and institutions” or which “facilitates the commission of a crime,” including circumventing censorship or bypassing filtering systems. It also lists “criminal content in relation to parliamentary and presidential elections”.
The CCDOC is not independent of the Government but is an arm of the Executive. It is headed by the Prosecutor General, and its other members are representatives from 12 governmental bodies. Key members include the Chief of Police and representatives of the Ministries of: Intelligence; Islamic Guidance; and Communication and Information Technology. International standards require that the determination of what content should be blocked should only be undertaken by a competent judicial authority or body which is independent of political, commercial or other unwarranted influences to ensure that blocking is not used as a means of censorship.
The SCC and the CCDOC also have seven members in common, which allows for policy diffusion and institutional alignment.
Enforcement agencies: A number of enforcement agencies are responsible for taking action against offenders. Iran’s Cyber Police unit (FATA), tasked with fighting “digital criminals”, is the most notorious. In the chain of command of internet censorship in Iran, FATA is the policing body that acts on information provided by the SCC and CCDOC.
Summary
The Iranian Government has developed a centralised system for internet filtering, created institutions tasked with monitoring Internet use and censorship of content, engaged the Revolutionary Guard Corps in enforcing Internet content standards, and entrenched many of these practices through legislation in the Computer Crimes Law. While certain rights to freedom of expression are held within the Iranian constitution, a number of provisions within both the constitution, the penal code, and the press laws aim to restrict these values based on vague and often arbitrary principles meant to shield ‘Islam’ or ‘national security’, with very little regard to proportionality.
Reported cases of internet censorship
Iran’s censorship system is one of the most sophisticated in the world. Over the years, since the introduction of the internet in Iran, the government has employed different methods to censor it and its censorship methods have progressively become more complicated. Here we present a list summarizing the methods that have been employed so far mainly based on literature review done by TAAP16 and AAH13.
Originally the government delegate the task of censorship to the ISPs to deploy a IP and keyword based censorship system, moving to a hybrid of central/ISP based system and eventually after 2009 moving to a central censorship system. With the popularity of servers hosting multiple sites and the introduction of CDNs, it moves away from blocking IPs and relies on censoring host names in HTTP or SNI requests. It also uses throttling via packet dropping to deter people from services which host a mix of undesirable and benign content such as Amazon S3 services.
While maintaining mainly a blacklist system, censorship has been more aggressive during politically sensitive occasions, such as days leading to organized protests or elections, and engaged in protocol blacklisting or even white listing. In 2012, for brief period of time, Iran blocked TLS protocols by identifying the TLS handshake. During the months leading up to the 2013 presidential election, the censor first throttled encryption protocols, such as TLS and SSH. During the days leading up to the election, the censor only whitelisted HTTP protocol and throttled any other (known or unknown protocol) to the level of dropping after 60 seconds.
Iran also targets censorship circumvention tools. Tor connections, for example, have been blocked by various methods, including the blocking of the Tor directory authorities, identifying the DH prime used in Tor TLS handshake, singling out the TLS certificate validity length etc. Iranian ISPs have also actively participated in Psiphon client-server negotiation protocol for receiving new proxy IP addresses and effectively blocking Psiphon’s proxies. A new law by the Supreme Council of Cyberspace (SCC) entitled “Policies and Actions Organizing Social Media Messaging Applications” (see Article 19’s translation on page 13 here), created a new legal framework to coerce controls online in the absence of technical censorship capabilities.
Recent efforts that have been tracked by researchers have followed the technical and policy implications of the “intelligent filtering” project. The project was initiated under the Ahmadinejad government with the intention to unblock a number of currently censored platforms such as Facebook and Twitter through targeted censorship. However, because of the difficulties of HTTPS blocking, the project only experienced technical implementation through Instagram. Investigations into the content and type of blocking by Frederic Jacobs and Mahsa Alimardani eventually led to Instagram enabling HTTPS on its mobile application (previously only available on the web browser) in order to limit this type of targeted censorship.
Following the initiation of Instagram encryption across both web based and mobile application based access, there were some cases of select images not being accessed in Iran. Preliminary investigations by the University of Amsterdam’s Digital Methods Initiative indicated this to be collateral damage from Content Delivery Networks (CDN) that Instagram shared with it’s parent company, Facebook, which is blocked in Iran. As of February 2016 however, the government has announced they are devoting $36 million USD to the development of “intelligent filtering.” According to the New York based human rights NGO Campaign for Human Rights in Iran (CHRI) there is very “little likelihood of smart filtering capabilities inside of Iran.”
While technical capabilities for Iranian censorship do not extend beyond entire platform blocks, Iran’s strongest tactics have been in account seizures and in attempting to incentivize companies to cooperate with them. For Telegram, for example, the foremost messaging and social media application for Iranian users, with over 40 million monthly users (statistic is from Telegram founder Pavel Durov), the government has been able to physically takeover certain accounts through arrests and detentions of the administrators running Telegram channels. The government has also worked to institutionalize incentives for platforms such as Telegram to cooperate with the government, as opposed to implementing technical means to control them. An unsuccessful ultimatum to all foreign technology companies was given in 2016, which gave a year to applications such as Telegram to either comply with authorities, and bring all data for Iranian users into the country (with possibly government oversight) or face censorship.
Methodology: Measuring internet censorship in Iran
The results of this study are based on a three phase process:
Review of the Citizen Lab’s test list for Iran
OONI network measurement testing
Data analysis
A list of URLs that are relevant and commonly accessed in Iran was created by the Citizen Lab in 2014 for the purpose of enabling network measurement researchers to examine accessibility in Iran. As part of this study, this list of URLs was revised and extended to include additional URLs. These, along with other URLs that are commonly accessed around the world, were tested for blocking using OONI’s free software tests. Tests were run from local vantage points across Iran. Using the network measurement data that was collected from these tests, researchers processed and analyzed this report using a standard set of heuristics for detecting internet censorship and traffic manipulation.
This study analyzes network measurement data collected from Iran between 22nd September 2014 to 4th September 2017.
Review of the Citizen Lab’s test list for Iran
An important part of identifying censorship is determining which websites to examine for blocking.
OONI’s software (called OONI Probe) is designed to examine URLs contained in specific lists (“test lists”) for censorship. By default, OONI Probe examines the “global test list”, which includes a wide range of internationally relevant websites, most of which are in English. These websites fall under 30 categories, ranging from news media, file sharing and culture, to provocative or objectionable categories, like pornography, political criticism, and hate speech.
These categories ensure that a wide range of different types of websites are tested. The main reason why objectionable categories (such as “pornography” and “hate speech”) are included for testing is because they are more likely to be blocked due to their nature, enabling the development of heuristics for detecting censorship elsewhere within a country.
In addition to testing the URLs included in the global test list, OONI Probe is also designed to examine a test list which is specifically created for the country that the user is running OONI Probe from, if such a list exists. Unlike the global test list, country-specific test lists include websites that are relevant and commonly accessed within specific countries, often in local languages. Like the global test list, country-specific test lists are divided into 30 categories.
All test lists are managed by the Citizen Lab on GitHub. As part of this study, OONI reviewed the Citizen Lab’s test list for Iran,adding additional URLs, and updating categorization. Overall, 894 URLs that are relevant to Iran were tested as part of this study. The URLs included in the Citizen Lab’s global list (1,107 unique URLs) were also tested.
It is important to acknowledge that the findings of this study are limited to the websites that were tested, and do not provide a complete view of other censorship events that may have occurred during the testing period.
OONI network measurement testing
Since 2012, OONI has developed multiple free and open source software tests designed to measure the following:
Blocking of the Tor network and Tor bridges;
Blocking of instant messaging apps (WhatsApp, Facebook Messenger, Telegram);
Detection of systems (“middleboxes”) which could be responsible for censorship and surveillance;
Speed and performance of networks.
As part of this study, the following OONI software tests were run in Iran:
WhatsApp test
Facebook Messenger test
Telegram test
The Web Connectivity test checks whether a set of URLs (including both the “global test list” and the recently updated “Iranian test list”) were blocked during the testing period and if so, how. The Vanilla Tor test was run to examine the reachability of the Tor network, while the WhatsApp, Facebook Messenger and Telegram tests were run to examine whether these instant messaging apps were blocked in Iran during the testing period. The remaining tests check whether “middleboxes” (systems placed in the network between the user and a control server) that could potentially be responsible for censorship and/or surveillance were present in the tested networks.
The sections below document how each of these tests measure internet censorship and traffic manipulation.
Web Connectivity test
This test examines whether websites are reachable and if they are not, it attempts to determine whether access to them is blocked through DNS tampering, TCP/IP blocking or by a transparent HTTP proxy. Specifically, this test is designed to perform the following:
Resolver identification
DNS lookup
TCP connect
HTTP GET request
By default, this test performs the above (excluding the first step, which is performed only over the network of the user) both over a control server and over the network of the user. If the results from both networks match, then there is no clear sign of network interference; but if the results are different, the websites that the user is testing are likely censored.
Further information is provided below, explaining how each step performed under the web connectivity test works.
1. Resolver identification
The domain name system (DNS) is what is responsible for transforming a host name (e.g. torproject.org) into an IP address (e.g. 38.229.72.16). Internet Service Providers (ISPs), amongst others, run DNS resolvers which map IP addresses to hostnames. In some circumstances though, ISPs map the requested host names to the wrong IP addresses, which is a form of tampering.
As a first step, the web connectivity test attempts to identify which DNS resolver is being used by the user. It does so by performing a DNS query to special domains (such as whoami.akamai.com) which will disclose the IP address of the resolver.
2. DNS lookup
Once the web connectivity test has identified the DNS resolver of the user, it then attempts to identify which addresses are mapped to the tested host names by the resolver. It does so by performing a DNS lookup, which asks the resolver to disclose which IP addresses are mapped to the tested host names, as well as which other host names are linked to the tested host names under DNS queries.
3. TCP connect
The web connectivity test will then try to connect to the tested websites by attempting to establish a TCP session on port 80 (or port 443 for URLs that begin with HTTPS) for the list of IP addresses that were identified in the previous step (DNS lookup).
4. HTTP GET request
As the web connectivity test connects to tested websites (through the previous step), it sends requests through the HTTP protocol to the servers which are hosting those websites. A server normally responds to an HTTP GET request with the content of the webpage that is requested.
Comparison of results: Identifying censorship
Once the above steps of the web connectivity test are performed both over a control server and over the network of the user, the collected results are then compared with the aim of identifying whether and how tested websites are tampered with. If the compared results do not match, then there is a sign of network interference.
Below are the conditions under which the following types of blocking are identified:
DNS blocking: If the DNS responses (such as the IP addresses mapped to host names) do not match.
TCP/IP blocking: If a TCP session to connect to websites was not established over the network of the user.
HTTP blocking: If the HTTP request over the user’s network failed, or the HTTP status codes don’t match, or all of the following apply:
The body length of compared websites (over the control server and the network of the user) differs by some percentage
The HTTP headers names do not match
The HTML title tags do not match
It’s important to note, however, that DNS resolvers, such as Google or a local ISP, often provide users with IP addresses that are closest to them geographically. Often this is not done with the intent of network tampering, but merely for the purpose of providing users with localized content or faster access to websites. As a result, some false positives might arise in OONI measurements. Other false positives might occur when tested websites serve different content depending on the country that the user is connecting from, or in the cases when websites return failures even though they are not tampered with.
HTTP Invalid Request Line test
This test tries to detect the presence of network components (“middle box”) which could be responsible for censorship and/or traffic manipulation.
Instead of sending a normal HTTP request, this test sends an invalid HTTP request line - containing an invalid HTTP version number, an invalid field count and a huge request method – to an echo service listening on the standard HTTP port. An echo service is a very useful debugging and measurement tool, which simply sends back to the originating source any data it receives. If a middle box is not present in the network between the user and an echo service, then the echo service will send the invalid HTTP request line back to the user, exactly as it received it. In such cases, there is no visible traffic manipulation in the tested network.
If, however, a middle box is present in the tested network, the invalid HTTP request line will be intercepted by the middle box and this may trigger an error and that will subsequently be sent back to OONI’s server. Such errors indicate that software for traffic manipulation is likely placed in the tested network, though it’s not always clear what that software is. In some cases though, censorship and/or surveillance vendors can be identified through the error messages in the received HTTP response. Based on this technique, OONI has previously detected the use of BlueCoat, Squid and Privoxy proxy technologies in networks across multiple countries around the world.
It’s important though to note that a false negative could potentially occur in the hypothetical instance that ISPs are using highly sophisticated censorship and/or surveillance software that is specifically designed to not trigger errors when receiving invalid HTTP request lines like the ones of this test. Furthermore, the presence of a middle box is not necessarily indicative of traffic manipulation, as they are often used in networks for caching purposes.
HTTP Header Field Manipulation test
This test also tries to detect the presence of network components (“middle box”) which could be responsible for censorship and/or traffic manipulation.
HTTP is a protocol which transfers or exchanges data across the internet. It does so by handling a client’s request to connect to a server, and a server’s response to a client’s request. Every time a user connects to a server, the user (client) sends a request through the HTTP protocol to that server. Such requests include “HTTP headers”, which transmit various types of information, including the user’s device operating system and the type of browser that is being used. If Firefox is used on Windows, for example, the “user agent header” in the HTTP request will tell the server that a Firefox browser is being used on a Windows operating system.
This test emulates an HTTP request towards a server, but sends HTTP headers that have variations in capitalization. In other words, this test sends HTTP requests which include valid, but non-canonical HTTP headers. Such requests are sent to a backend control server which sends back any data it receives. If OONI receives the HTTP headers exactly as they were sent, then there is no visible presence of a “middle box” in the network that could be responsible for censorship, surveillance and/or traffic manipulation. If, however, such software is present in the tested network, it will likely normalize the invalid headers that are sent or add extra headers.
Depending on whether the HTTP headers that are sent and received from a backend control server are the same or not, OONI is able to evaluate whether software – which could be responsible for traffic manipulation – is present in the tested network.
False negatives, however, could potentially occur in the hypothetical instance that ISPs are using highly sophisticated software that is specifically designed to not interfere with HTTP headers when it receives them. Furthermore, the presence of a middle box is not necessarily indicative of traffic manipulation, as they are often used in networks for caching purposes.
Vanilla Tor test
This test examines the reachability of the Tor network, which is designed for online anonymity and censorship circumvention.
The Vanilla Tor test attempts to start a connection to the Tor network. If the test successfully bootstraps a connection within a predefined amount of seconds (300 by default), then Tor is considered to be reachable from the vantage point of the user. But if the test does not manage to establish a connection, then the Tor network is likely blocked within the tested network.
WhatsApp test
This test is designed to examine the reachability of both WhatsApp’s app and the WhatsApp web version within a network.
OONI’s WhatsApp test attempts to perform an HTTP GET request, TCP connection and DNS lookup to WhatsApp’s endpoints, registration service and web version over the vantage point of the user. Based on this methodology, WhatsApp’s app is likely blocked if any of the following apply:
TCP connections to WhatsApp’s endpoints fail;
TCP connections to WhatsApp’s registration service fail;
DNS lookups resolve to IP addresses that are not allocated to WhatsApp;
HTTP requests to WhatsApp’s registration service do not send back a response to OONI’s servers.
WhatsApp’s web interface (web.whatsapp.com) is likely if any of the following apply:
TCP connections to web.whatsapp.com fail;
DNS lookups illustrate that a different IP address has been allocated to web.whatsapp.com;
HTTP requests to web.whatsapp.com do not send back a consistent response to OONI’s servers.
Facebook Messenger test
This test is designed to examine the reachability of Facebook Messenger within a tested network.
OONI’s Facebook Messenger test attempts to perform a TCP connection and DNS lookup to Facebook’s endpoints over the vantage point of the user. Based on this methodology, Facebook Messenger is likely blocked if one or both of the following apply:
TCP connections to Facebook’s endpoints fail;
DNS lookups to domains associated to Facebook do not resolve to IP addresses allocated to Facebook.
Telegram test
This test is designed to examine the reachability of Telegram’s app and web version within a tested network.
More specifically, this test attempts to perform an HTTP POST request, and establish a TCP connection to Telegram’s access points (DCs), as well as an HTTP GET request to Telegram’s web version (web.telegram.org) over the vantage point of the user. The test is triggered as blocking when connections to all access points defined in the test fail.
Based on this methodology Telegram’s app is likely blocked if any of the following apply:
TCP connections to all the tested Telegram access points fail
HTTP POST requests to Telegram’s access points do not send back a response to OONI’s servers.
Telegram’s web version is likely blocked if any of the following apply:
- HTTP(S) GET requests to web.telegram.org do not send back a consistent response to OONI’s servers.
Data analysis
The OONI data pipeline processes measurements, including the following types of data:
Country code
OONI by default records the country users are running OONI Probe tests from, by automatically resolving the user’s IP address with the MaxMind GeoIP database. The collection of country codes is an important part of OONI’s research, as they enable OONI to map out global network measurements and to identify where network interference takes place.
Autonomous System Number (ASN)
OONI also collects the Autonomous System Number (ASN) which corresponds to the network or ISP that a user is in. The collection of the ASN is useful to OONI’s research because it reveals the specific network provider (such as Vodafone) of a user. This information can increase transparency in regards to which network providers are implementing censorship or other forms of network interference.
Date and time of measurements
OONI by default collects the time and date of when tests were run. This information helps OONI evaluate when network interferences occur and to compare them across time.
IP addresses and other information
OONI does not deliberately collect or store users’ IP addresses. In fact, OONI takes measures to remove users’ IP addresses from collected measurements, to protect its users from potential risks.
However, OONI might unintentionally collect users’ IP addresses and other potentially personally-identifiable information, if that information is included in the HTTP headers or other metadata of measurements. This, for example, can occur if tested websites include tracking technologies or custom content based on a user’s network location.
Network measurements
The types of network measurements that OONI collects depend on the types of tests that are run. Specifications about each OONI test can be viewed through its git repository, and collected network measurements can be viewed through OONI Explorer or through OONI’s measurement API.
OONI processes reports with the aim of deriving meaning from data and, specifically, to answer the following types of questions:
Which types of OONI tests were run?
In which countries were those tests run?
In which networks were those tests run?
When were tests run?
What types of network interference occurred?
In which countries did network interference occur?
In which networks did network interference occur?
When did network interference occur?
How did network interference occur?
To answer these questions, OONI’s pipeline is designed to process data which is automatically sent to OONI’s measurement collector. The initial processing of network measurements enables the following:
Attributing measurements to a specific country.
Attributing measurements to a specific network within a country.
Distinguishing measurements based on the specific tests that were run for their collection.
Distinguishing between “normal” and “anomalous” measurements (the latter indicating that a form of network tampering is likely present).
Identifying the type of network interference based on a set of heuristics for DNS tampering, TCP/IP blocking, and HTTP blocking.
Identifying block pages based on a set of heuristics for HTTP blocking.
Identifying the presence of “middleboxes” within tested networks.
However, false positives can emerge within the processed data due to a number of reasons. As explained previously (section on “OONI network measurements”), DNS resolvers (operated by Google or a local ISP) often provide users with IP addresses that are closest to them geographically. While this may appear to be a case of DNS tampering, it is actually done with the intention of providing users with faster access to websites. Similarly, false positives may emerge when tested websites serve different content depending on the country that the user is connecting from, or in the cases when websites return failures even though they are not tampered with.
Measurements indicating HTTP or TCP/IP blocking might actually be due to temporary HTTP or TCP/IP failures, and may not conclusively indicate network interference. It is therefore important to test the same websites across time and to cross-correlate data, prior to concluding that they are in fact being blocked.
Since block pages differ from country to country and sometimes even from network to network, it can be challenging to accurately identify them. OONI uses a series of heuristics to decide if a response differs from the expected control, but these heuristics can fail. For this reason, OONI only says that there is a confirmed instance of blocking when a block page is positively detected.
OONI’s methodology for detecting the presence of “middleboxes” - systems that could be responsible for censorship, surveillance and traffic manipulation - can also present false negatives, if ISPs are using highly sophisticated software that is specifically designed to not interfere with HTTP headers when it receives them, or to not trigger error messages when receiving invalid HTTP request lines. It remains unclear though if such software is being used. Moreover, it’s important to note that the presence of a middle box is not necessarily indicative of censorship or traffic manipulation, as such systems are often used in networks for caching purposes.
Upon collection of more network measurements, OONI continues to develop its data analysis heuristics, based on which it attempts to accurately identify censorship events.
Findings
Thousands of network measurements collected from 60 local networks over the last three years reveal pervasive levels of internet censorship in Iran.
We confirm the blocking of 886 unique domains (and of 1,019 URLs in total) due to the presence of block pages. Some Iranian ISPs served block pages through DNS injection, while others used HTTP transparent proxies to serve block pages.
Internet censorship in Iran does not appear to be deterministic. We noticed that various ISPs would block sites inconsistently across time, possibly creating public uncertainty on whether sites were in fact blocked or not. As such, some of the blocked domains presented in this study have been blocked and unblocked in various moments across time over the last three years.
Most of the blocked domains include news outlets and human rights sites, as illustrated in the graph below.

We have characterised the levels of internet censorship in Iran as “pervasive” because we found a large portion of content falling under many categories to be blocked. The above graph illustrates that internet censorship in Iran is not restricted to illegal forms of content (such as pornography, gambling, hate speech, alcohol and drugs), but also extends to a broad range of other types of content, such as news outlets, human rights sites, blogging platforms, online social networks, communication tools, anonymity and censorship circumvention tools, and search engines, amongst others.
Our tests examining the reachability of instant messaging apps revealed the DNS blocking of Facebook Messenger in multiple networks across Iran. WhatsApp and Telegram though were found to be accessible during the testing period. Other OONI tests uncovered the presence of middleboxes across many networks in Iran, which might be responsible for internet censorship and traffic manipulation.
Circumventing internet censorship in Iran can be quite challenging. We find that the domains of multiple popular circumvention tool sites (such as anonymouse.org and psiphon.ca) are blocked. We also find that the Tor anonymity network is blocked in many networks, as revealed by OONI’s test designed to measure the reachability to the Tor network. Many Iranian ISPs block both the HTTP and HTTPS versions of sites, while others even block online translators as an additional method of limiting circumvention.
Therefore, internet censorship in Iran is not only pervasive in terms of its breadth, but it is also in how it is implemented. The breadth and scale of censorship also suggests a high level of surveillance, since knowing what to block requires prior knowledge of what people are accessing (or could be accessing).
The government is not the only source of internet censorship in Iran. We found that Norton and GraphicRiver are not accessible in Iran because the sites are blocking IP addresses originating from Iran. Virus Total was also found to be inaccessible, because it uses Google App Engine, access to which is blocked by Google. These censorship cases appear to be due to U.S. export laws.
Below, we provide more information on some of the findings of this study. We encourage researchers to explore the published data for additional analysis on interesting findings that we have not highlighted in the following sections.
Blocked domains and tools
The levels of internet censorship in Iran are pervasive since a variety of different types of sites were found to be blocked, expanding beyond those that host illegal content. Most of the blocked domains include news outlets and human rights sites, though the limited amount of sites tested and the bias in their selection may have influenced this finding. In any case, a wide range of sites, beyond those that are illegal, were found to be blocked in the country.
Popular search engines, such as google.com and privacy-enhancing duckduckgo.com, were amongst those found to be censored. Blogging platforms, like wordpress.com, blogger.com, blogspot.com, and persianblog.com were also blocked. Iranian ISPs even targeted a variety of online gaming sites, such as World of Warcraft. While the precise motivation behind this blocking is quite unclear to us, it might be worth noting that World of Warcraft has been monitored by the NSA over suspicions that the game was used as a communications platform by terrorists.
Multiple Israeli domains were found to be blocked. These include government sites, news outlets (haaretz.com), sports sites (basket.co.il), a mail provider (mail.walla.co.il) and multiple other types of Israeli sites. The fact that the blocking of Israeli domains is not limited to those that express criticism towards the Iranian government or which host illegal content suggests that Iranian ISPs likely blocked Israeli domains almost indiscriminately, regardless of their content. The breadth of Israeli domain blocking also indicates that politics likely influence how information controls are implemented in Iran. Quite similarly, the blocking of usaid.gov and cia.gov suggests that the political relations between Iran and the U.S. may have influenced internet censorship in the country.
We have found many sites to be blocked as part of this study even though they are no longer active, whether that is because they are censored (preventing site owners from publishing new content), their servers are down, or because the domains are squatted.
In the following subsections we highlight some of the blocked sites and tools. Many more types of domains have also been blocked, all of which can be found here.
News websites
As part of this study, we found 121 news outlets to be blocked across Iran over the last three years. These include internationally popular media sites, as well as Iranian news outlets.
Some of the blocked international news sites include:
Many of the blocked international news outlets express criticism towards the Iranian government and its regime, likely explaining the motivation behind their censorship. We also found Reddit, an internationally popular site that aggregates news and provides a platform for discussions, to be blocked as well.
Iranian ISPs were found to be blocking (at least) five BBC domains: bbc.co.uk, bbc.com, bbcworld.com, news.bbc.co.uk, and bbcpersian.com. This may not be surprising given that the news agency was previously banned from reporting in Iran for six years, following its reporting on unrest in Iran in the aftermath of the 2009 presidential election. The BBC’s Farsi service was also reportedly blocked more than ten years ago. More recently, Iranian authorities issued a court order imposing an asset freeze on 150 Iranian BBC journalists and former contributors due to their affiliation with the British media organization.
Some Iranian news outlets found to be blocked include:
Iranshahr is the “first news agency for Iranians abroad”. It reports on international news, but it also has an entire section dedicated to news from Iran which may be viewed as overly critical towards the Iranian government, potentially motivating its blocking by local ISPs. TehranReview serves as a weekly online magazine and a virtual think tank, which aims to empower the voices of Iranian citizens, intellectuals and experts. Iran Press News frequently reports on human rights issues in Iran. Its English section is edited by Iranian human rights activist, Banafsheh Zand-Bonazzi, whose father was a political prisoner until his suicide, which was viewed as a form of protest against the government.
All news outlets found to be blocked in Iran can be found here.
Political criticism
Opposition sites, pro-democracy sites and blogs expressing political criticism were found to be blocked in Iran over the last three years.
Opposition sites
Major opposition sites run by Iranians in exile were found to be blocked. These include the People’s Mojahedin Organization of Iran, a political-militant organization that advocates the violent overthrow of the Iranian government, as well as the sites of the Worker-Communist Party and the Labour Party (Toufan).
The Komala Party of Iranian Kurdistan is a left-wing Kurdish nationalist political party, founded by Kurdish university students in Tehran. Having engaged in armed struggle for the rights and freedom of the Kurdish people in the 80s and 90s, and having resumed armed struggle more recently, it is viewed by Iranian authorities as a terrorist organization, most likely explaining the motivation behind the blocking of its site.
Following the Iranian Revolution, the National Council of Resistance of Iran (NCRI) was formed in 1981 to act as a parliament in exile with 530 members, 52% of which are women, including representatives of ethnic and religious minorities. It aims to establish a secular democratic republic in Iran, based on the separation of religion and state. To this end, it has approved the National Peace Initiative of the National Council of Resistance of the Kurdish Autonomy Initiative, the Propagation of the Government Relations with Religion, and the Plan of Freedom and the Rights of Women, amongst other initiatives. We found the NCRI’s site to be blocked in Iran during the testing period.
Pro-democracy sites
We also found sites advocating for democracy in Iran and internationally to be blocked.
The National Democratic Institute (NDI) is a non-profit, non-partisan, non-governmental organization that has supported democratic institutions and practices around the world since 1983. As part of its work, NDI collaborates with local partners to promote citizen participation, strengthen civic and political organizations, and to safeguard elections. Iran is one of the many countries that NDI works in, having monitored elections and examined the roles of religious and political institutions. NDI’s site may have been blocked for being viewed as overly critical, and possibly for being perceived as interfering in internal affairs (through election monitoring, for example).
Similarly, we found the site of the National Endowment for Democracy (NED) to be blocked as well. Founded in 1983 by the United States Congress, NED is a non-profit foundation that also aims to create and strengthen democratic institutions around the world, including Iran. NED has supported projects in Iran that promote women’s rights, strengthen independent journalism, monitor human rights violations, and track parliamentary activities, amongst other projects.
Blogs
Numerous blogs expressing political criticism were found to be blocked in Iran during the testing period.
These include the blogs of Iranian political activists, such as Ali Afshari and Ahmad Batebi. Ali Afshari campaigned for the democratic reform of Iran, publicly discussing human rights violations and advocating for freedom, human rights, and democracy. Having published more than 50 essays and having delivered more than 100 speeches on topics relating to democracy in Iran, he was imprisoned in 2000 and 2003, and spent 400 days in solitary confinement. Ali Afshari also carried out a research fellowship on “The Challenge of Democratization in Iran” with the National Endowment for Democracy (NED), whose site was found to be blocked, in addition to Ali’s site.
Ahmad Batebi, whose personal site was found to be blocked, was designated a “prisoner of conscience” by Amnesty International. He was involved in Iran’s student reform movement in the late 1990s when a fellow student activist was murdered right next to him by authorities. Once a picture of him holding the student’s shirt splattered in blood appeared on the cover of The Economist, he received a death sentence for “creating street unrest”. Following pressure from the international community, his sentence was commuted to a 15-year prison term, and eventually reduced to 10 years. While in prison, it was reported that he was subjected to torture. Ahmad Batebi eventually fled Iran and was granted asylum by the United States. He has since worked with the Voice of America (VOA) news agency, whose site was also found to be blocked in Iran.
Other blocked blogs include ghoghnoos.org which writes about various sensitive topics, such as the Khordad movement, a political faction in Iran that aims to change the Iranian political system to include more freedom and democracy. We also found a similar domain, ghoghnoos-iran.blogspot.com (possibly run by the same blogger, following the blocking of ghoghnoos.org), to be blocked as well. The last post published on this domain (dated 24th September 2004) discusses the Pakdasht murders, a case involving the rape and murder of Afghan refugee children near Pakdasht. This suggests that the blog may have been blocked right after the last post was published, which questions the way that authorities handled the Pakdasht murder case. This finding is particularly interesting because it indicates that internet censorship in Iran may also be implemented as a means of hiding government responsibility.
All sites expressing political criticism that were found to be blocked in Iran can be found here.
Human rights issues
Numerous sites that discuss human rights violations and defend human rights were found to be blocked in Iran. These include sites specific to Iran, as well as international human rights sites.
Human rights sites focusing on Iran that were found to be blocked include the Center for Human Rights in Iran, Human Rights & Democracy for Iran, and Iran Human Rights, amongst others. The Center for Human Rights in Iran (CHRI) is an independent, nonpartisan, nonprofit organization headquartered in the U.S. that aims to protect and promote human rights in Iran. CHRI has been researching and documenting human rights violations in Iran since 2008, reaching around 1.5 million people inside Iran every month through social media. Similarly, Human Rights & Democracy for Iran is a Washington-based project of the Abdorrahman Boroumand Foundation, which “seeks to ensure that human rights in Iran are promoted and protected without discrimination”. As part of their research and reporting, they have published reports on the executions of political prisoners in 1988 and on Iran’s 2009 elections. Iran Human Rights is an Oslo-based non-profit organization that aims to create an abolitionist movement in Iran by increasing awareness about the death penalty. To this end, it has published a number of reports on executions in Iran.
Some international human rights sites found to be blocked include Human Rights Watch, the Human Rights Campaign, and Human Rights First. Over the last decades, Iranian authorities have exhibited limited tolerance when domestic issues are surfaced on the international agenda. The imprisonment of Ahmad Batebi, an Iranian activist who brought (more) international attention to human rights violations in Iran when he appeared on the cover of The Economist, is an example of this. Human Rights Watch has routinely been reporting on human rights violations in Iran, highlighting executions, torture, and the ill-treatment of minorities, and defending political prisoners and women’s rights. Therefore, the motivation behind the blocking of such sites might be attributed to their coverage of incidents that Iranian authorities may have incentive to conceal, and/or because they may be viewed as overly critical or inaccurate by authorities.
It’s worth emphasizing though that other major human rights sites - such as Amnesty International - which also report on human rights violations in Iran, were found to be accessible in Iran. The fact that Amnesty’s site was found to be accessible is particularly interesting because the organization has not been permitted to investigate human rights in Iran over the last decades.
Religious and ethnic minorities
According to international human rights organizations, such as Human Rights Watch and Amnesty International, religious and ethnic minorities in Iran have been victims of discrimination.
The Kurds are the third largest ethnic group in Iran. Amnesty has reported that while expression of Kurdish culture (such as dress and music) has generally been respected, the Kurdish minority in Iran continues to experience deep-rooted discrimination. Since 1918, there has been an ongoing separatist dispute between the Kurdish opposition in western Iran and the Iranian government. Kurdish ethnic rights defenders Farzad Kamangar, Ali Heydariyan and Farhad Vakili were sentenced to death in 2008, following what Amnesty called a “grossly flawed” judicial process. Many other Kurdish human rights defenders, community activists and journalists have faced arbitrary arrests and prosecution. Minority Rights Group International argues that the Kurds are amongst the communities at risk in Iran.
As part of this study, we found numerous Kurdish websites to be blocked. These include Kurdish news outlets, such as kurdistanpress.com and kurdistanmedia.com, as well as Kurdish human rights sites, such as the Kurdish Human Rights Project. We also found the site of the Unrepresented Nations & People’s Organization to be blocked as well. Given the ongoing tension with the Kurdish separatist movement and the fact that such sites report on human rights violations against the Kurds, these censorship events may attempt to reinforce geopolitical dynamics of power.
Religious minorities have faced discrimination in Iran as well. Iran’s Baha’i population - the country’s largest religious minority - has systemically faced prosecution by authorities over the last century. Following the contested 2009 elections, Human Rights Watch argued that Iranian authorities targeted the Baha’i community as a cover for the post-election unrest. In late 2016, at least 85 Baha’is were imprisoned and allegations of torture surfaced for various other members of the Baha’i community. In addition to being persecuted for practising their faith, the minority has also been discriminated in terms of education, employment, and inheritance.
As part of this study, we found various Baha’i sites to be blocked. These include:
bahai.org: The website of the worldwide Baha’i community
bahai.com: The Baha’i faith
bahai-education.org: Educational resources
bahai-library.com: Baha’i online library
bahairadio.org: Baha’i radio
Women’s rights
According to Human Rights Watch, women in Iran face discrimination in many aspects of their lives, such as marriage, divorce, and inheritance. Two years ago, authorities even sought to introduce discriminatory laws that would restrict the employment of women in certain sectors. Amnesty International has reported that Iranian authorities have targeted women human rights defenders, criminalizing initiatives related to feminism and women’s rights.
Our testing showed the blocking of various sites that defend and promote women’s rights. These include feminist sites (such as feminist.com and feminist.org), as well as AWID, an international feminist organization committed to achieving gender equality, sustainable development and women’s rights. We also found womeniniran.com to be blocked, even though the domain is currently squatted.
LGBTQI rights
Both male and female homosexual activity is illegal in Iran under the country’s sodomy laws. Punishment for engaging in homosexual activity can result in multiple lashes and, in some cases, execution. Several years ago, it was reported that an 18-year-old was falsely charged of sodomy and sentenced to death. Earlier this year, Iranian police arrested more than 30 men on sodomy charges.
Iranian ISPs were found to be censoring sites connecting LGBTQI communities, as well as sites promoting LGBTQI rights. Grindr, an internationally popular social networking site geared towards gay and bisexual men, was amongst those found to be blocked. One of the first major sites for lesbians was also blocked. We found sites like ILGA, a worldwide federation campaigning for LGBTI rights since 1978, to be blocked as well.
While transexuality can be legal in Iran if accompanied by a gender confirmation surgery, transsexuals still experience social intolerance, similarly to many other countries around the world. This is also suggested by our findings, which show that sites on transsexuality were amongst those blocked in Iran.
Freedom of expression
Multiple sites promoting freedom of expression were found to be blocked in Iran. These include the Free Expression Network (FEN), an alliance of organizations dedicated to combating censorship and defending the right to free expression, as well as Free Speech TV, a U.S-based, independent news network committed to advancing progressive social change. We also found the site of the Committee to Project Journalists to be blocked as well.
Many sites run by international, non-profit, digital rights organizations were amongst those censored in Iran. These include:
Freedom House: An independent watchdog organization that conducts research and advocacy on democracy, political freedom, and human rights for most countries around the world (including Iran). It also monitors censorship, intimidation and violence against journalists, and public access to information. Both the HTTP and HTTPS versions of Freedom House’s site were found to be blocked.
Reporters Without Borders: An international non-profit, non-governmental organization headquartered in Paris that promotes and defends freedom of information and freedom of the press. Its mission includes combating censorship and laws aimed at restricting freedom of expression. Both the HTTP and HTTPS versions of Reporters Without Borders’ site were found to be blocked.
ARTICLE 19: An international non-profit, non-governmental organization defending freedom of expression. In collaboration with 90 partners worldwide, ARTICLE 19 carries out research and advocacy in support of free expression. Both the HTTP and HTTPS versions of ARTICLE 19’s site were found to be blocked.
ASL19: An independent technology group connected to both Iranians and technology actors in the West that aims to support civil society goals. To this end, ASL19 helps Iranians bypass internet censorship and more recently started providing support for circumvention tools in the broader Middle East and North Africa region. The HTTPS version of ASL19’s site was found to be blocked, but it remains unknown if the HTTP version is blocked as well because it hasn’t been tested (though the blocking of the HTTPS version strongly suggests that the HTTP version is likely blocked as well).
The Citizen Lab: An interdisciplinary laboratory based at the University of Toronto, focusing on research, development, and high-level strategic policy and legal engagement at the intersection of information and communication technologies, human rights, and global security. The Citizen Lab is known internationally for having published numerous research reports exposing internet censorship and targeted malware attacks against civil society members. Both the HTTP and HTTPS versions of The Citizen Lab’s site were found to be blocked.
Herdict: A project under Harvard’s Berkman Klein Center for Internet and Society which collects and disseminates real-time, crowdsourced information about internet filtering, denial of service attacks, and other blockages. Both the HTTP and HTTPS versions of Herdict’s site were found to be blocked.
Global Voices: An international community of writers, bloggers, and digital activists that translate and report on what is being said in citizen media worldwide. It started off as a project of Harvard’s Berkman Klein Center for Internet and Society and became an independent non-profit in 2008. Global Voices is known for its advocacy and reporting on digital rights issues, such as surveillance and internet censorship. The blocking of Global Voices appears to be limited to the HTTP version of the site. Our measurements show that while the HTTPS version of the site was accessible in Iran, block pages were served for the HTTP version.
Electronic Frontier Foundation (EFF): The leading non-profit organization defending civil liberties in the digital world. EFF champions user privacy, free expression, and innovation through impact litigation, policy analysis, grassroots activism, and technology development. Both the HTTP and HTTPS versions of the EFF’s site were found to be blocked.
The Centre for Democracy and Technology (CDT): An international non-profit organization that defends online civil liberties and human rights, driving policy outcomes to keep the internet open, innovative, and free. Both the HTTP and HTTPS versions of CDT’s site were found to be blocked.
Freedom of expression though also appears to be limited in Iran through the blocking of popular blogging platforms, such as wordpress.com, blogger.com, blogspot.com, and persianblog.com.
All human rights sites found to be blocked in Iran can be viewed here.
Communication Tools
Facebook Messenger was found to be blocked in Iran by means of DNS tampering. This was revealed by OONI’s Facebook Messenger test, which is designed to examine the reachability of the app by attempting to perform a TCP connection and DNS lookup to Facebook’s endpoints over the vantage point of the user. While the test was able to establish TCP connections to Facebook’s endpoints, DNS lookups to domains associated to Facebook did not resolve to IP addresses allocated to Facebook, illustrating that the app was blocked in Iran during the testing period.
Viber is another popular communications tool that we found to be blocked. While we didn’t measure the reachability of its app (we don’t have a test for that yet), we found its domain, viber.com, to be blocked across multiple networks in Iran. Quite similarly, we found PalTalk’s domain to also be blocked, as well as the domain of an Israeli mail provider.
On a positive note, other popular communications tools, like WhatsApp and Telegram, were found to be accessible in Iran throughout the testing period.
All communication tool sites (excluding apps) found to be blocked in Iran can be viewed here.
Social Networks
Multiple social networking sites were found to be blocked in Iran over the last three years. Some of the most popular social networks internationally found to be blocked include:
But internet censorship in Iran is not limited to international social networking sites. We also found an Iranian social forum to be blocked as well. The censorship of this site, along with many others, cannot be disputed since the providers served blockpages.
All social networking sites found to be blocked in Iran can be viewed here.
Media sharing platforms
Internet censorship in Iran also targets online platforms that share videos and images, amongst other forms of media. Some internationally popular media sharing platforms that were found to be blocked in Iran over the last three years include the following:
In previous years, it was reported that ISPs in Iran applied “smart filters”, solely targeting specific pages in the HTTP version of Instagram, rather than blocking access to the whole site. However, our findings show that many ISPs in Iran are now targeting both the HTTP and HTTPS versions of such sites. Ever since sites like Instagram enabled HTTPS, Iranian ISPs appear to be carrying out a form of “blanket censorship” by blocking the HTTPS version as well, rending such sites completely inaccessible (since ISPs cannot limit their censorship to specific web pages when a site is hosted on HTTPS).
All media sharing sites found to be blocked in Iran can be viewed here.
Anonymity and circumvention tools
Circumventing internet censorship in Iran can be quite challenging, particularly since we found numerous circumvention tools to be blocked.
Psiphon is a popular censorship circumvention tool in Iran. In 2013, about 1.5 million unique users were estimated to connect to Psiphon from inside Iran on a weekly basis to circumvent internet censorship. But over the last three years, we found psiphon.ca to be blocked across many networks in Iran on various occasions. Internet censorship though in Iran is non-deterministic, meaning that psiphon.ca did not always appear to be blocked. Other free software circumvention tools censored in Iran include OpenVPN and Tor.
The Tor anonymity network is free software that allows its users to browse the web anonymously and to circumvent internet censorship. As part of our testing, we found the Tor network to be blocked in many networks in Iran, but we also found it to be accessible in other occasions. The reachability of the Tor network was measured through OONI’s Vanilla Tor test which attempts to successfully bootstrap a connection to the Tor network within a predefined amount of seconds (300 is the default). Since this test didn’t manage to establish connections to the Tor network in multiple networks, access to the Tor network was most likely blocked.
Iranian ISPs were also found to be blocking access to The Tor Project’s domain, limiting the ability to download tor software. This also led to the blocking of The Tor Project’s subdomains, such as bridges.torproject.org and ooni.org. Tor bridges are Tor relays that enable users to circumvent the blocking of the Tor network, and to connect to it even though it may be blocked in a network. While we found the domain of Tor bridges to be blocked, it’s worth emphasizing that we found some Tor bridges to work in some networks in Iran. OONI, on the other hand, is a Tor project that measures internet censorship in more than 200 countries around the world, including Iran. The blocking of ooni.org potentially limits Iranians’ ability to access network measurement data that could serve as evidence of internet censorship in Iran and beyond. It also potentially limits their ability to read this report.
Freenet is another anonymity network whose domain we found to be blocked as part of this study. This peer-to-peer platform allows its users to browse and share files anonymously, and to circumvent internet censorship. It’s worth emphasizing that we only found Freenet’s domain to be blocked. It remains unclear if the network itself is being censored (we don’t have tests to measure that).
We also found a number of popular web proxies to be blocked as well. These include Anonymouse, a web proxy that enables its users to browse the web and send emails through the Anonymouse server which anonymizes all transmitted data it receives, as well as MegaProxy, which allows its users to surf the web through a web SSL VPN service. Both of these web proxies have been found to be blocked in numerous other countries as well, more recently in Cuba. Anonymizer, which we found to be blocked in Iran, offers VPN services that route internet traffic through an encrypted tunnel, hiding users’ IP addresses and and browsing activities from other third parties. We also found this site to be blocked in Indonesia, amongst other countries. Ultrasurf and Hotspot Shield, also found to be blocked in Thailand, are amongst the many circumvention tool sites that we found to be blocked in Iran.
But Iranian ISPs also appear to be taking extra steps to limit censorship circumvention. As part of this study, we found online translators, such as SYSTRAN and Babylon Translation, to be blocked. Pasting a URL into an online translator will provide access to the site’s content, even if that site is blocked. Online translators can therefore provide a form of censorship circumvention, likely explaining the motivation behind their blocking.
All anonymity and circumvention tool sites found to be blocked in Iran can be viewed here.
Block Me, Block Me Not, Block Me
Internet censorship in Iran appears to be non-deterministic. In multiple occasions, we found Iranian ISPs to be blocking sites, lifting blocks, and then blocking them again over time. In other words, Iranian ISPs don’t appear to always block sites consistently across time. Rather, they appear to flip between blocking and unblocking sites, possibly in an attempt to create uncertainty on whether sites are in fact intentionally being censored or not.
The blocking and unblocking of the National Coalition Against Censorship (NCAC) site is an example of this. The table below shows that an HTTP transparent proxy served a block page 103 times, but the same site was also found to be accessible in the same network once.
| probe_asn | domain | calc_blockpage | count |
|---|---|---|---|
| AS16322 | ncac.org | ir-iframe-1 | 103 |
| AS16322 | ncac.org | not-blocked | 1 |
Similarly, we found ISPs serving block pages multiple times and occasionally lifting blocks, as illustrated through the other examples below.
| probe_asn | domain | calc_blockpage | count |
|---|---|---|---|
| AS16322 | rsf.org | ir-iframe-1 | 101 |
| AS16322 | rsf.org | not-blocked | 1 |
| probe_asn | domain | calc_blockpage | count |
|---|---|---|---|
| AS16322 | womeniniran.com | ir-iframe-1 | 100 |
| AS16322 | womeniniran.com | not-blocked | 2 |
| probe_asn | domain | calc_blockpage | count |
|---|---|---|---|
| AS16322 | asl19.org | dns-blk-0 | 102 |
| AS16322 | asl19.org | not-blocked | 1 |
| probe_asn | domain | calc_blockpage | count |
|---|---|---|---|
| AS16322 | psiphon.ca | dns-blk-0 | 103 |
| AS16322 | psiphon.ca | not-blocked | 1 |
We also found some ISPs to be blocking the same domains with different techniques. The example below shows that, in some cases, Aria Shatel (AS31549) censored bbc.com through the DNS injection of a block page, while in other cases it used an HTTP transparent proxy to serve a block page for the same site. The ISP also lifted the block on at least one occasion.
| probe_asn | domain | calc_blockpage | count |
|---|---|---|---|
| AS31549 | bbc.com | dns-blk-0 | 2 |
| AS31549 | bbc.com | ir-iframe-1 | 1 |
| AS31549 | bbc.com | dns-blk-0 | 2 |
| AS31549 | bbc.com | ir-iframe-1 | 16 |
| AS31549 | bbc.com | ir-iframe-1 | 15 |
| AS31549 | bbc.com | not-blocked | 1 |
While in some cases ISPs mostly blocked certain sites and only lifted blocks occasionally, in other cases we found the opposite to be true. Google’s example below is quite interesting because it shows that most of the time, the search engine appears to be accessible. In this case, Aria Shatel only served a block page for google.com a few times, possibly in an attempt to make the censorship less noticeable.
| probe_asn | domain | calc_blockpage | count |
|---|---|---|---|
| AS31549 | google.com | not-blocked | 15 |
| AS31549 | google.com | not-blocked | 18 |
| AS31549 | google.com | not-blocked | 19 |
| AS31549 | google.com | ir-iframe-1 | 18 |
| AS31549 | google.com | not-blocked | 18 |
| AS31549 | google.com | not-blocked | 17 |
| AS31549 | google.com | ir-iframe-1 | 19 |
| AS31549 | google.com | not-blocked | 16 |
| AS31549 | google.com | not-blocked | 18 |
| AS31549 | google.com | ir-iframe-1 | 19 |
| AS31549 | google.com | not-blocked | 17 |
| AS31549 | google.com | not-blocked | 19 |
| AS31549 | google.com | not-blocked | 18 |
| AS31549 | google.com | not-blocked | 17 |
| AS31549 | google.com | not-blocked | 18 |
| AS31549 | google.com | not-blocked | 18 |
| AS31549 | google.com | not-blocked | 18 |
| AS31549 | google.com | ir-iframe-1 | 19 |
| AS31549 | google.com | not-blocked | 18 |
| AS31549 | google.com | not-blocked | 17 |
| AS31549 | google.com | ir-iframe-1 | 18 |
Quite similarly, viber.com (a popular communications tool in Iran) was only found to be blocked once by Aria Shatel (though more times by other Iranian ISPs). This may suggest that some ISPs in Iran might take social pressure into account, thus limiting the blocking of popular platforms and/or making such censorship more subtle. This is also indicated by the fact that we found WhatsApp and Telegram, which are popular in Iran, to be accessible.
| probe_asn | domain | calc_blockpage | count |
|---|---|---|---|
| AS31549 | viber.com | ir-iframe-1 | 1 |
| AS31549 | viber.com | not-blocked | 10 |
We found multiple other cases where numerous ISPs across Iran were found to be flipping between blocking and unblocking sites and services. The full database of such cases can be found here.
Non-governmental forms of internet censorship
The government is not the only source of internet censorship in Iran.
Norton (popular antivirus software) and GraphicRiver (a site for graphic designers and illustrators) were found to be inaccessible from the local vantage points in Iran that they were tested from. However, unlike all the other sites presented in this study that were blocked by Iranian ISPs, these sites appear to be blocking access from Iran. In other words, these sites were found to be blocking all IP addresses originating from Iran, which is why they weren’t accessible in the country.
Norton’s Terms of Service explains that, in compliance with U.S. export laws and regulations, its software and services cannot be made available in Iran (amongst other countries):
“Neither the Services of Symantec nor the underlying information or technology may be downloaded or otherwise provided or made available, either directly or indirectly, (i) into Cuba, Iraq, Iran, North Korea, Sudan, Syria or any other country subject to U.S. trade sanctions, to individuals or entities controlled by such countries, or to nationals or residents of such countries other than nationals who are lawfully admitted permanent residents of countries not subject to such sanctions; or (ii) to anyone on the U.S. Treasury Department’s list of Specially Designated Nationals and Blocked Persons or the U.S. Commerce Department’s Table of Denial Orders. By agreeing to these Terms and Conditions of Use, you agree to the foregoing and represent and warrant that you are not located in, under the control of, or a national or resident of any such country or on any such list.”
Similarly, GraphicRiver states in its Terms of Service that it does not make its services available to US sanctioned countries (like Iran):
“57. US-specific controls. Envato Market is not available to anyone located in any U.S. sanctioned countries or to anyone on the U.S Treasury Department’s list of Specially Designated Nationals List (SDN list). You must not export or re-export Envato Market items to a U.S. sanctioned country or to anyone on the SDN list.”
Virus Total, a site that enables its users to upload and scan files and URLs for malware, was also found to be inaccessible in Iran. But unlike Norton and GraphicRiver, this site was found to be blocked by Google. Virus Total uses Google App Engine (GAE), a web framework and cloud computing platform, commonly used for hosting sites and for domain fronting (a technique for censorship circumvention). As part of this study, we found that IP addresses originating from Iran were blocked by Google from accessing GAE, rendering virustotal.com inaccessible in the country. This has been known since (at least) 2010 and, similarly to Norton and GraphicRiver, Google blocks access to GAE from Iran in compliance with U.S. export laws.
Acknowledgement of limitations
The findings of this study present various limitations.
The first limitation is associated to the testing period. This study includes an analysis of thousands of network measurements that were collected from 60 vantage points in Iran over the last three years, between 22nd September 2014 to 4th September 2017. Censorship events that may have occurred before and/or after the testing period are not analysed as part of this study.
Another limitation is associated to the amount and types of URLs that were tested for censorship. As mentioned in the methodology section of this report, OONI’s Web Connectivity test was run to examine the accessibility of 894 URLs that are more relevant to the Iranian context and 1,107 internationally relevant sites. All of these URLs were selected and categorized in collaboration with community members over the last years. We acknowledge that some URLs might potentially be mis-categorized, the selection of URLs may have been biased, and that the testing sample of URLs might exclude many other sites that are also blocked in Iran. We therefore encourage researchers and community members to continue reviewing and contributing to these test lists, to help improve future research and analysis.
Finally, while network measurements were collected from 60 different networks in Iran, OONI’s software tests were not run consistently across all networks. Stable measurements were collected from certain vantage points throughout the testing period, but less stable measurements were also collected from a number of other vantage points.
Conclusion
This study reveals and confirms censorship events in Iran through the analysis of thousands of network measurements that were collected from 60 local vantage points in Iran over the last three years. The network measurement data clearly shows how ISPs blocked sites and services and can therefore serve as evidence of information controls in Iran.
Our main conclusions from this study are summarized below.
The breadth and scale of internet censorship in Iran is pervasive. We found a wide range of different types of sites to be blocked (expanding beyond those that are illegal). Blocked domains include many news outlets and human rights sites, as well as blogging platforms, communication tools, online social networks, media sharing platforms, search engines, gaming sites, governmental sites, cultural and entertainment sites, amongst many other types of sites.
Iranian ISPs appear to be enforcing a type of “intranet” through censorship. By blocking access to popular international sites (such as youtube.com, facebook.com, and twitter.com), Iranian ISPs appear to be creating a sort of “intranet” since non-censored internet activity appears to largely be limited to government-approved sites and services.
Internet censorship in Iran is quite sophisticated. (1) Iranian ISPs were found to serve block pages through DNS injection and through the use of HTTP transparent proxies. (2) We found ISPs to be blocking the same sites with different techniques (Aria Shatel, for example, served block pages for bbc.com through DNS injection and HTTP transparent proxies). (3) ISPs were found to block both the HTTP and HTTPS versions of sites, making censorship circumvention harder. (4) Internet censorship is reinforced through the extensive blocking of popular censorship circumvention tools (which is not limited to domains, but expands to the blocking of the Tor network). (5) ISPs were found to *block online translators, possibly as an extra step to limit censorship circumvention.
Shift from “smart filters” to “blanket censorship”? A few years ago, when sites like Instagram did not support HTTPS, it was reported that Iranian ISPs only censored certain webpages, rather than blocking access to entire sites. Now, however, we are seeing that Iranian ISPs are also blocking the HTTPS version of sites, since it’s not possible to limit censorship to specific webpages when a site is hosted on HTTPS. This indicates that Iranian ISPs may have shifted their practices from applying “smart filters” (only censoring specific webpages) to a form of “blanket censorship” (censoring entire sites).
Internet censorship in Iran appears to be centralised. This is strongly suggested by the fact that we found consistency in terms of how internet censorship was implemented across networks. ISPs were not only found to be blocking the same sites, but they were also found to be using the same set of censorship techniques.
Internet censorship in Iran is non-deterministic. ISPs in Iran do not appear to block sites consistently across time. Rather, they were found to filp between blocking and unblocking sites, possibly in an attempt to create uncertainty on whether a site is actually censored or to make the censorship more subtle. Interestingly enough, ISPs were found to block some of the more popular sites (such as google.com) less frequently in comparison to less popular sites. This may suggest a political and/or social cost to censorship, which might be taken into account.
Political relations influence how information controls are implemented in Iran. This is strongly suggested by the fact that Iranian ISPs were found to block multiple Israeli and U.S. domains. Israeli domains even appear to be blocked almost indiscriminately. U.S. export laws, on the other hand, restrict the use of services (such as Norton, Virus Total, and Google App Engine) in Iran.
Internet censorship in Iran appears to reinforce geopolitical dynamics of power. Over the last century, there has been an ongoing separatist dispute between the Kurdish opposition in western Iran and the Iranian government. According to Amnesty International, many Kurdish human rights defenders, community activists and journalists have faced arbitrary arrests and prosecution. The blocking of numerous Kurdish sites, including news outlets and human rights sites, appears to be a politically motivated decision.
Acknowledgements
We thank all the anonymous volunteers in Iran who have run and continue to run OONI Probe, thus making this research possible.

